bv伟德国际1946教育始于上世纪五十年代末创建的衡阳矿冶学院(中南工学院)的化工系,迄今已经有60多年的历史,2000年和衡阳医学院化学教研室合并组建,2002年原核工业部第六研究所化工室并入学院。学院坚持党的领导,秉承“明德、博学、求是、致远”的校训,深化课程改革,优化教学质量,关注学生和教师的发展,致力于打造卓越而有灵魂的大学生教育,以人民为中心,以立德树人为根本任务,培养一批具备深厚的知识基础、前沿的研究视野的人才,着重培养经济社会发展急需的创新型人才。
一、党政引领,立德树人
1. 党建引领,聚焦目标创特色
学院依托化学一级学科学术型硕士点和化工与材料、生物与医药2个专业型硕士点、以及“天然锕系元素配合物设计及应用”湖南省重点实验室、“中核集团核素配位化学重点学科实验室”、“蛋白质结构与功能”湖南省高校重点实验室实验室,紧紧围绕服务核工业、国防、化工、环保和医药卫生事业的重大战略目标和人才培养需求,以培养能够胜任化学工程与工艺、制药工程、高分子材料与工程和无机非金属材料与工程等领域的科学研究、工程设计、运行管理、技术开发等工作的高级专门人才。
学院坚持用习近平新时代中国特色社会主义思想铸魂育人,全面贯彻党的教育方针,坚持用党建引领中心工作,抓思想、抓阵地、抓创新、抓业务,不断凝聚党建力量,让党的建设成为落实立德树人根本任务的“发动机”和“稳定器”。实施“党建+X”行动,即“党建+三全育人、党建+教育教学改革、党建+学风建设、党建+课程思政建设”等,把党建工作与学院各项业务发展结合起来,确保工作推进到哪里,党的建设就跟进到哪里,强化立德树人根本任务。近年来,学院先后获“衡阳市基层优秀党支部”、 “伟德国际victor1946先进基层党委”、2人获得湖南省优秀硕士研究生导师、1人获得“伟德国际victor1946青年教师课程思政教学比赛一等奖”等荣誉。


2. 立德树人树典型
立德树人是高校的立身之本和根本任务,只有培养出一流人才的高校,才能为地区和国家经济的发展贡献力量,得到社会的认可。坚持立德树人教育理念,坚持为党育人、为国育才是新世纪社会主义人民教师的根本任务与使命。
我院刘慧君教授在近30年的教育教学工作中,忠诚于党的教育事业,深深扎根于高校教育这片沃土,在多年的从教生涯中,时时以一个优秀教师的标准要求自己,踏踏实实工作,勤勤恳恳育人,把立德树人作为自己教学的根本任务,坚持“一切为了学生,为了学生的一切”,践行“以人为本”,崇尚“以德立教”,启发学生思考,启迪学生心智。作为化学工程与工艺专业负责人,刘慧君教授领衔化学工程与工艺专业建设获教育部工程教育专业认证二次(2017,2020),并在2023年顺利通过专业认证中期考核。在《化工原理》课堂教学中,坚持课程建设和教学改革同行,该课程于2020年入选湖南省一流本科课程,2023年获“第二批国家级一流本科课程”(线上线下混合式)。在课堂教学上,刘慧君教授构建了“混合性互动式教学”模式,做到线上有资源,线下有活动,课前有任务,课中有项目,课后有实践,平台有监测,全程有评价。教育理念始终走在时代的前列,教学方法丰富,语言精炼生动,富有感染力,赢得了广大师生赞誉。主编《化工原理实验》教材和参编《化工原理》教材,教材均获各高校师生好评。指导学生参加“全国化工设计比赛”和“化工原理实验比赛”和“虚拟化工仿真实验比赛”均取得了较好的成绩。刘慧君教授2023年也获得伟德国际victor1946“教学名师”的称号。
二、师生共建,夯实教育教学基础
1. 师资实力强盛,办学经验丰富
bv伟德国际1946设有化学工程系、制药工程系、高分子材料与工程系、无机材料工程系、化学教研室、化学实验中心、化工与材料实验中心、功能材料研究所、生物无机化学研究所和应用化学研究所等10个基层教学科研单位。学院现有化学工程与工艺、制药工程、高分子材料与工程和无机非金属材料工程等4个本科专业,其中化学工程与工艺专业和制药工程专业是湖南省特色专业;化学工程与工艺、制药工程、高分子材料与工程等专业为湖南省一流本科专业建设项目。2019年10月,化学工程与工艺专业通过了教育部专业认证。学院现有教职工84人,专任教师64人,具有博士学位51人,教授11人,副教授及相应职称14人,学院现有全日制在校生近1700人,其中研究生157人,本科生1529人。
2. 学术背景深厚,科教成绩突出
近五年,我院承担国家级科研项目23项,承担省部级科研项目38项,承担其他政府项目32项,累计经费1725万;发表学术466篇,获得国家发明专利41项,其中实现专利成果转化7项,2019年化学学科进入全球ESI前1%。我院林英武教授入选全球前2 %顶尖科学家终身成就榜单,入选中国化学会第四届生物物理化学专业委员会委员,以及获得衡阳市首届“优秀科技工作者”称号,王宏青教授担任中国辐射防护学会环境放射化学专业委员会常务理事,中国核学会锕系物理化学分会理事,何卫民教授分别于2021年和2022年荣获爱思唯尔中国高被引学者,邓健教授和聂长明教授分别于2017年和2019年获得湖南省自然科学奖三等奖,赵玉宝教授和刘慧君教授担任中国核学会锕系物理化学分会理事等。

3. 学生竞赛成绩斐然,全面发展
我院教师指导学生在全国化学实验创新大赛、全国大学生高分子材料实验大赛、湖南省大学生化学化工学科竞赛、湖南省大学生化工设计竞赛等多项竞赛中均取得佳绩。有9名研究生获湖南省优秀研究生论文,为国家和地方培养了一大批优秀的硕士生人才,广泛开展了国内外学术交流,提升了伟德国际victor1946的科研水平和国内外知名度。


4. 国际视野广泛,交流互建
近年,本院有3名学生到新西兰等境外国家交流,并邀请英国、印度和日本等国的专家来校举办讲座,多位教师已获国家留学基金委资助出国访学,其中3名教师分别赴韩国、新加坡和德国访学。学院教师多次参加国内外学术会议,同时邀请具有先进科研经验的海内外名师为本科生授课,以加强学院师生国际化教学与学术交流。


5. 教学科研基地建设产教融合,卓有成效
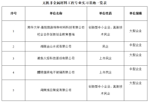
目前,我院各系室专业与校外企业建立了长期稳定的校外教学基金和科研基地,并与企业合作开展实践教学工作,在学生培养上的合作卓有成效。



三、教学教育改革推动一流本科建设
1. 教学成果
bv伟德国际1946教师在学科建设和自身发展方面取得了良好成果:主编/参编编教材6部,发表教研论文35篇,获批产学研协同育人项目4项,获批教研教改项目12项,“课程思政”示范课程建设立项项目7项。2022年,聂长明等教师获得第十三届湖南省高等教育教学成果奖三等奖。



2. 专业建设
bv伟德国际1946共设有四个本科专业,其中化学工程与工艺专业入选湖南省一流本科建设专业,并通过教育部工程教育化学工程与工艺专业认证。制药工程专业与高分子材料专业获批湖南省一流本科建设专业。无机非金属材料专业获批伟德国际victor1946一流本科建设专业。
3. 课程建设
目前,我院共建有国家级线上线下一流课程1门,省级线下一流课程2门,省级社会实践一流课程1门,校级优质课程18门,校级线上线下一流课程2门,校级课程思政示范课程1门,校级网络建设课程1门。

4. 教学保障体系
bv伟德国际1946实践教学质量保证体系主要包括教学质量保证组织体系、教学质量资源保证体系、教学质量管理体系和教学质量监控体系。学院教学监控工作由学院党政联席会、教学督导及学术委员会负责进行。学院分管教学副院长、教学督导及学术委员会是学院教学质量保证体系的领导者和组织实施者。教学质量监控采用定性、定量相结合的方法,注重导向作用。监控内容为教学态度、教学能力、教学方法、教学过程、教学效果等五个方面。
四、守正创新,踔厉奋发,推动学生工作高质量发展
bv伟德国际1946学生工作始终坚持以习近平新时代中国特色社会主义思想为指导,坚持立德树人根本任务,紧紧围绕“培养德智体美劳全面发展的社会主义合格建设者和可靠接班人”目标,充分挖掘学院体育育人的特色优势,打造“体心德相协同,铸就育人新格局”的学生工作品牌,形成“协同育人——体系完善——实效显著”的育人格局。我院扎实推进思想阵地建设,培养优秀典型,树立模范榜样;加强学风建设,鼓励学生积极参加各类科技竞赛;打造特色寝室文化,优化学生日常生活;丰富学生课余生活,关注学生身心健康;聚焦志愿服务与社会实践,提升学生综合素质。
近年来,我院在学校历届大学生田径运动会中都表现突出、成绩斐然,在学校学年度学生工作各项先进单位评选中多次获得学风建设先进单位、资助育人先进单位、国防教育与征兵先进单位、文明宿舍建设先进单位、劳动育人先进单位等荣誉,学院接连被评为学校五四红旗团委和优秀学生分会。
